|
|
|
|
|
Navngiven vej postnummer er udstillet her:
|
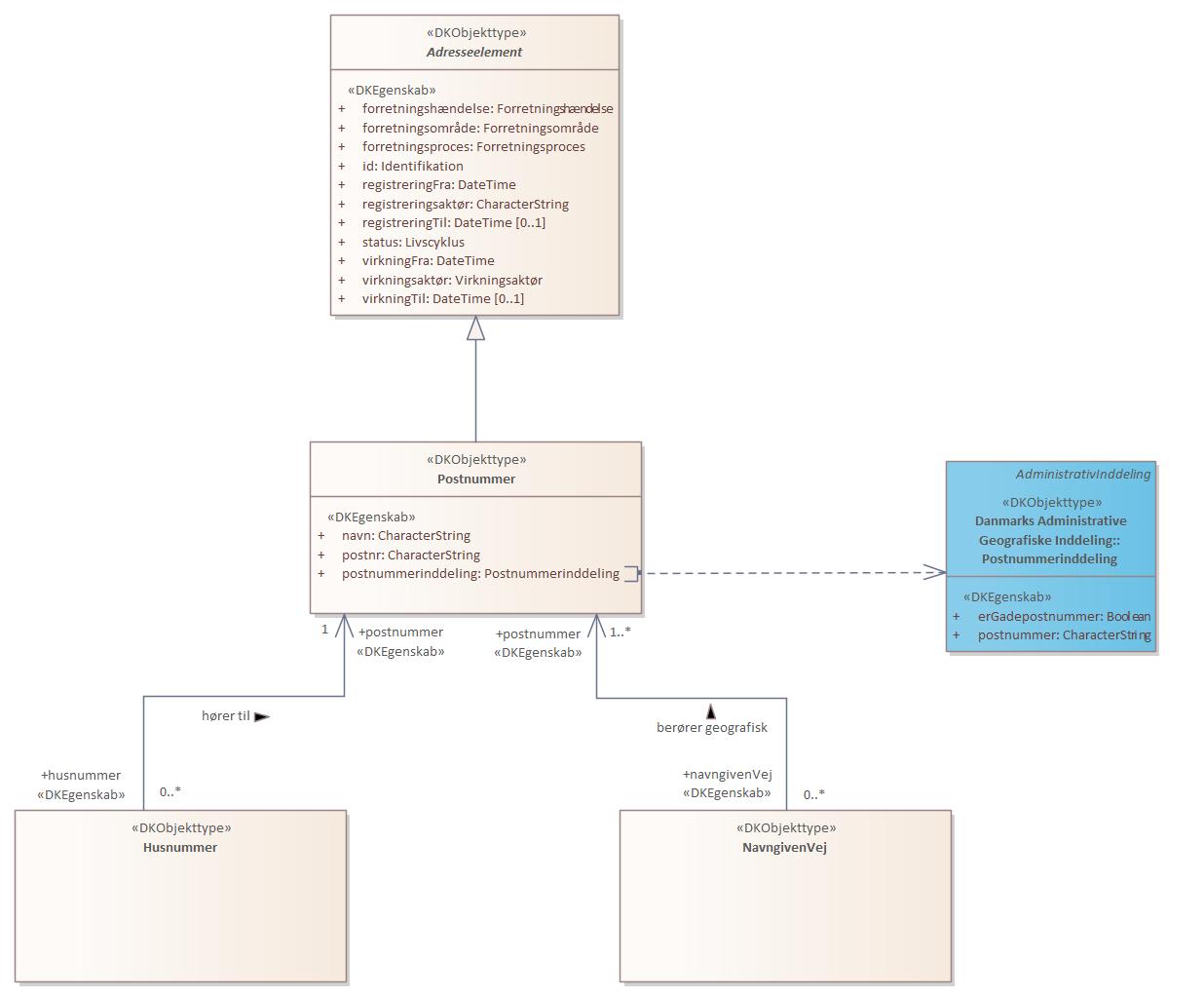
Diagram(mer):
Objekttypediagram NavngivenVejPostnummer:

|
|
Oversigt over karakteristika:
|
|
tilbage til toppen
|
Navn:
|
navngivenVej
|
|
URI:
|
https://data.gov.dk/model/profile/dar/NavngivenVejPostnummernavngivenVej
|
|
Foretrukken term:
|
navngiven vej
|
|
Definition:
|
reference til NavngivenVej
|
|
Juridisk kilde:
|
https://www.retsinformation.dk/eli/lta/2018/271
|
|
Multiplicitet:
|
1
|
|
Type:
|
CharacterString
|
|
|
tilbage til toppen
|
Navn:
|
postnummer
|
|
URI:
|
https://data.gov.dk/model/profile/dar/NavngivenVejPostnummerpostnummer
|
|
Foretrukken term:
|
postnummer
|
|
Definition:
|
reference til SupplerendeBynavn
|
|
Juridisk kilde:
|
https://www.retsinformation.dk/eli/lta/2018/271
|
|
Multiplicitet:
|
1
|
|
Type:
|
CharacterString
|
|
|
tilbage til toppen
|
Navn:
|
navngivenVej
|
|
URI:
|
https://data.gov.dk/model/profile/dar/navngivenVejPostnummerBestårAfNavngivenVejNavngivenVej
|
|
Foretrukken term:
|
navngiven vej
|
|
Definition:
|
relationen kan anvendes til at finde de navngivne veje, som er beliggende i et postnummer
|
|
Juridisk kilde:
|
https://www.retsinformation.dk/eli/lta/2018/271
|
|
Multiplicitet:
|
1
|
|
Type:
|
NavngivenVej (feature type)
|
|
|
tilbage til toppen
|
Navn:
|
postnummer
|
|
URI:
|
https://data.gov.dk/model/profile/dar/NavngivenVejPostnummerBerørerGeografiskPostnummerPostnummer
|
|
Foretrukken term:
|
postnummer
|
|
Definition:
|
relationen kan anvendes til at finde den geografiske udstrækning af et postnummer , hvor en navngivenvej er beliggende
|
|
Kommentar:
|
en navngiven vej kan berøre et eller flere postnumre. Oplysningen kan fx anvendes ved søgninger efter vejnavne. Oplysningen er afledt af vejnavnebeliggenhedens geografiske udstrækning, adgangspunktet geografiske placering for den navngivne vejs tilknyttede husnumre og DAGI's oplysninger om postnummerinddelingen
|
|
Juridisk kilde:
|
https://www.retsinformation.dk/eli/lta/2018/271
|
|
Multiplicitet:
|
1
|
|
Type:
|
Postnummer (feature type)
|
|